Breadcrumbs

10.1.5 | Uitwisselpatroon: Pull - Gerichte bevraging

1. Use case

Vanuit Twiin zijn verschillende use cases beschreven voor gegevensuitwisseling, hieronder staat een use case beschreven die van dit uitwisselpatroon gebruik zou kunnen maken.

Een patiënt onder behandeling bij een specialist geeft aan dat er reeds een specifieke type dataset van hem/haar beschikbaar is bij een andere zorgaanbieder. De zorgverlener wil direct die gegevens ophalen bij die specifieke zorgaanbieder.

De "Gerichte bevraging" biedt een oplossing voor de "juridische Pull", waarbij gegevens door de raadplegende organisatie bij de beschikbaarstellende organisatie kan worden opgevraagd. Van de Raadplegende Organisatie wordt verwacht dat alleen gegevens opgevraagd worden die noodzakelijk zijn in de context. Van de beschikbaarstellende organisatie wordt verwacht dat alleen gegevens worden opgeleverd waar expliciete toestemming van de patiënt voor is gegeven.

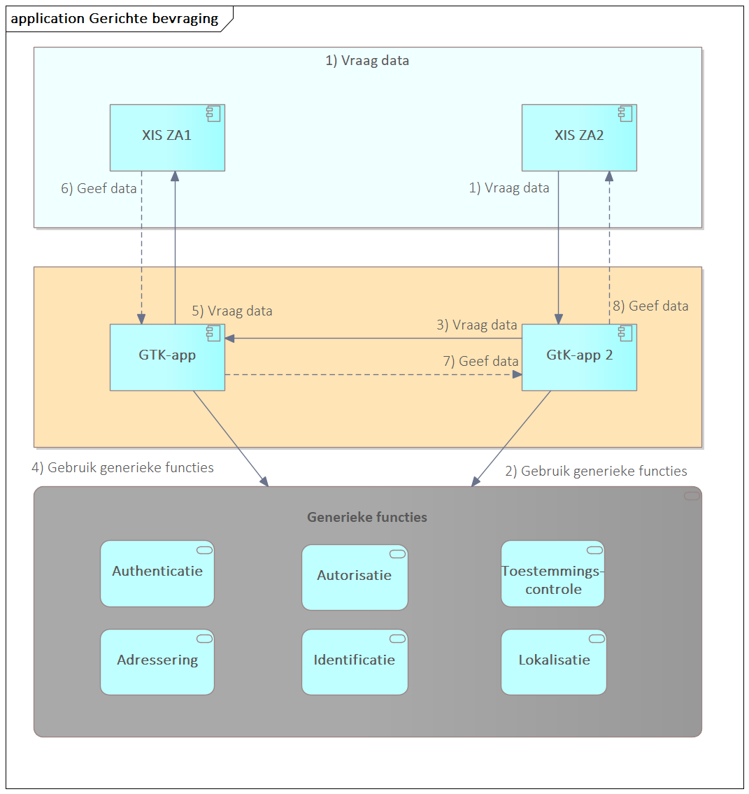
2. Applicatiediagram 

Het applicatiediagram  geeft een overzicht van de applicatierollen en de gegevensstroom hiertussen

Applicatiediagram - Gerichte bevraging.png


In bovenstaande applicatie diagram  is globaal beschreven 'wat' in de basis de bedoeling is. Het is een vereenvoudigde weergave van de conceptuele Twiin oplossingsrichting A.  Verder in dit hoofdstuk worden verschillende technieken beschreven in sequence transactie diagrammen om aan te geven 'hoe' er tot een daadwerkelijke uitwisseling van data gekomen kan worden.

Vanuit een XIS wordt via een GtK een vraag gesteld (1). De GtK zal de vraag afhandelen en hiervoor gebruik maken van een aantal gemeenschappelijke voorzieningen (2) om de vraag op de juiste manier te kunnen stellen (4). De bevraagde GtK zal op zijn beurt gebruik maken van een aantal gemeenschappelijke voorzieningen (3) om de vraag op de juiste manier af te kunnen handelen (5 en 6).

  1. Vanuit een raadplegend XIS wordt aan de raadplegende GtK waarop hij aangesloten is een vraag gesteld. 

  2. De raadplegende GtK gebruikt de gemeenschappelijke voorzieningen om het vervolg te bepalen. 

  3. De raadplegende GtK stuurt de vraag door naar de bron GtK. 

  4. De bron GtK controleert de medische autorisatie en de patiënttoestemming bij de gemeenschappelijke voorzieningen. 

  5. De bron GtK stuurt de vraag door aan het bron XIS. 

  6. Het bron XIS geeft de gevraagde data terug aan de bron GtK 

  7. De bron GtK stuurt het antwoord door aan de raadplegende GtK. 

  8. De raadplegende GtK geeft het antwoord terug aan het raadplegende XIS. 


De generieke functies die benodigd zijn voor de Gerichte Bevraging zijn;