Breadcrumbs

Z4.1 | VO: Volume 1 - Functioneel overzicht


De eOverdracht is een set van patiëntgegevens gericht op de verpleegkundige overdracht en is van belang om de continuïteit en veiligheid van zorg te kunnen waarborgen. Het overdragen van patiëntgegevens betreft hier het overdragen van zorg door verpleegkundig specialisten, verpleegkundigen en verzorgenden in de keten tussen verschillende zorgaanbieders. De overdracht is een eindevaluatie van het zorgproces tot aan dat moment en met de overdracht worden de verantwoordelijkheden formeel overgedragen. Een goede overdracht voorkomt fouten en bespaart tijd. Het overdragen van patiënten is onderdeel van de dagelijkse verpleegkundige praktijk en vormt een belangrijke schakel om de zorg op een veilige manier te continueren. Patiënten hebben te maken met verschillende zorgaanbieders. Bij elke overplaatsing is het van belang dat de gegevens met de juiste kwaliteit, zonder registratielast, worden overgedragen. Daarom zijn afspraken gemaakt over welke gegevens van belang zijn bij de verpleegkundige overdracht en hoe deze gegevens moeten worden vastgelegd in het elektronisch dossier en vervolgens uitgewisseld in digitale vorm. De afspraken zijn vastgelegd in deze informatiestandaard.

(bron: functioneel ontwerp eOverdracht dat ten grondslag ligt aan de informatiestandaard eOverdracht 4.0-RC16; zie Nictiz landingspagina)

In de eOverdracht wordt een onderscheid gemaakt in drie doelgroepen:

  • Overdracht voor kinderen van 0-1 jaar

  • Overdracht voor kinderen van 1-18 jaar

  • Overdracht voor volwassenen van 18 jaar en ouder

Het onderscheid tussen de drie doelgroepen betreft de selectie van zibs die op onderdelen verschillen per doelgroep. De opbouw van de onderdelen en secties komen zoveel mogelijk overeen.

De eOverdracht kan worden onderverdeeld in de use cases Verpleegkundige aanmelding en Verpleegkundige overdracht:

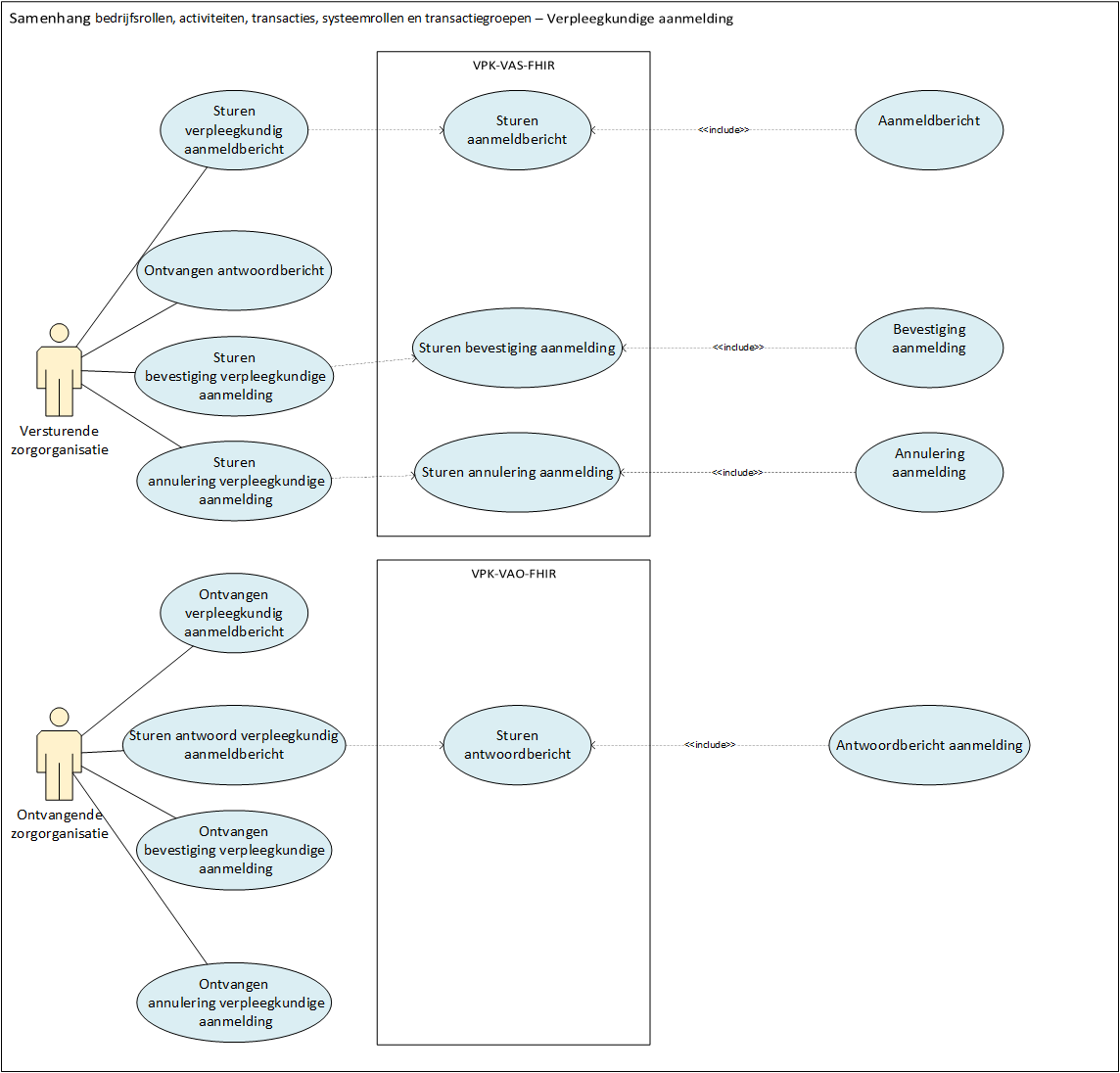
  1. Verpleegkundige aanmelding: in deze fase wordt de patiënt door versturende organisatie aangemeld bij een volgende organisatie (=ontvangende organisatie). De ontvangende organisatie beoordeelt de zorgvraag en bevestigt de aanmelding of wijst deze af. Het aanmeldbericht betreft een subselectie van het overdrachtsbericht. De aanmelding is optioneel en met name relevant in die use cases waarbij vraag en aanbod op elkaar moet worden afgestemd, zoals bij overdracht van ziekenhuis naar VVT.

  2. Verpleegkundige overdracht: in deze fase wordt de patiënt door de versturende organisatie overgedragen aan de ontvangende organisatie. Indien van toepassing is de aanmelding in dat geval bevestigd.


Eoverdracht_use_case_aanmelda.png

bron: i standaard Nictiz

Het functioneel overzicht en de informatiestandaard van Nictiz zijn gebaseerd op de V&VN richtlijn "Verpleegkundige verslaglegging en overdracht" (omvat alle zorginhoudelijke normen en afspraken t.a.v. de verpleegkundige overdracht). Deze richtlijn is momenteel in de commentaarfase.